
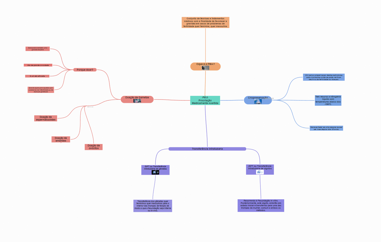
Procriação Medicamente Assistida
Doação de gâmetas e embriões; Criopreservação; Transferência intratubária
Neste site irás encontrar explicações de alguns tópicos sobre a PMA, recorrendo a algumas outras plataformas. Este site faz parte do projeto Edutransfer.
Cartaz Doação e Criopreservação Cartaz PMA e Transferência intratubária


